行业分享 | 一文看尽“十四五”科技KPI!数字经济产值达GDP 10%!
位置:首页
/ 新闻中心
/ 公司新闻
公司新闻
Admin
2022-01-26 22:47:56
4491
编者荐语:
“十三五”时期,AI、大数据、5G等技术的基础设施初步建立。在接下来的“十四五”时期,这些技术必将与更加复杂的工业、农业等场景相融合,为产业内企业创造看得见的价值,成为驱动经济“高质量”发展的新动力。

到2025年,软件业务收入要突破14万亿元,智能制造成新风口。近日,国务院、工信部、商务部、交通部等多部门纷纷推出“十四五”时期相关规划,围绕我们关注的AI、大数据等新技术和硬科技产业,提出了一系列量化指标,标志高层正在为硬科技产业新阶段定调。到2025年,数字经济核心产业增加值占国内生产总值(GDP)比重达10%,软件业务收入突破14万亿元,大数据产业测算规模突破3万亿元,在线政务服务超8亿人,建成500个以上智能制造示范工厂……一个个指标不仅明确了数字经济发展的新方向,更做出了明确的节奏规划。在刚刚过去的“十三五”期间,科技正快速悄然从很多人看不到的、高大上的地方涌向商城、工厂、校园等各个空间,变得看得见、摸得着。比如疫情中基于大数据分析的“一码通”,在高速路口代替人收费的ETC(电子不停车收费),在港口、矿山行进有序的无人驾驶车……这些数智化应用已进入人们的生产生活,趋势在“十四五”时期将更加显著。“百年未有之大变局”之下,中国智能产业面临内外部双重压力。下一个五年,我国的信息化、工业化走向如何?技术更加融入实体经济,又与智能产业中的个体如何息息相关,有什么样的机遇?从紧锣密鼓的“十四五”量化指标中我们能找到明确指引。

数字经济增加值要占GDP达10%
数字技术要融入实体经济
新一代信息技术产业正在掀起“第四次工业革命”,在“十三五”时期,通信产业、软件与信息产业、大数据产业已得到快速发展。而随着产业本身逐渐壮大,信息技术产业赋能实体经济成为“十四五”时期的发展重点。1、数字经济增加值要占GDP达10%,强调工业互联网2021年12月12日,国务院印发《“十四五”数字经济发展规划》,指出到2025年我国数字经济核心产业增加值占国内生产总值(GDP)比重要达到10%。除此之外,国务院在IPv6和千兆宽带用户、软件和信息技术业规模、工业互联网平台应用普及率、全国网上零售额、电子商务交易规模、在线政务服务实名用户等方面都给出明确指标。由上表可知,数字经济增加值占GDP比例要增长2.2个百分点,从哪里来?除了已经快速发展的电子商务、在线政务及信息技术产业本身,工业数字化转型成为重要增长点。工业互联网平台是一大关键抓手,普及率要从14.7%涨到45%,也就是说几乎每两家工厂就要有一家用上了工业互联网平台。我国人口红利正在消失,1962~1972年婴儿潮出生的超3亿人迈过50岁门槛,伴随老龄化社会到来的,大量工厂面临“用工荒”的窘境。大家看到,人口政策正在放开,但即便如此未来也越来越少的人愿意去做工厂中的在那些中高重复、高强度的工作,因此,通过工业互联网平台等举措拉动工业增长成为新时期的关键之举。在2021年12月27日,中央网络安全和信息化委员会发布《“十四五”国家信息化规划》,指出在2025年,数字中国发展指数要从2020年的85分上升到95分。95分是怎么打来的?包含了以下4类17大指标。这些指标再次与前面提到的“数字经济”指标遥相呼应。
注意看,对于产业转型的重视已经体现在这些鲜明的数据上——关键环节数字化企业比例达60%,企业工业设备上云率要达30%,网上零售额达17万亿,信息消费规模达7.5万亿元。60%企业数字化转型,这指向涉及国民命脉产业的国企、央企,与其互为产业链上下游的大企业,以及具备转型能力的专精特新中小企业都需要努把力。同时,设备上云率翻一番不止,这一指标的前提是,国内云计算产业服务能力和安全性已经相对成熟且达到世界领先水平,在这种情况下,企业工业设备无论是上私有云、公有云还是混合云,都会带来可观的安全提升和效益增长。信息通信行业是数字基础设施需求对应的行业。工信部在11月16日印发的近3万字《“十四五”信息通信行业发展规划》描绘了信息通信行业的发展蓝图,提出到2025年,信息通信行业收入将达到4.3万亿,5G普及率达到56%,就连行政村5G通达率都要从0上升到80%。
回顾“十三五”期间,信息通信行业收入规模稳定增长,2020年达2.64万亿元,年均增长9.1%。进入“十四五”时期,通信技术行业依然有很大发展空间,而这正是智能产业发展的坚实基础。如果说之前是在建5G、千兆固网,那么下一阶段就是要把网络充分用起来,应用场景要从一线城市的交通要塞、办公楼和工厂,下沉到十八线城市的田间地头,让全国14亿多人都享受到技术的红利。3、软件业务收入要突破14万亿元,软件定义时代到来软件是新一代信息技术的灵魂,是数字经济发展的基础。2021年11月30日,工信部印发了《“十四五”软件和信息技术服务业发展规划》,定下“十四五”时期的软件和信息技术服务业的KPI:到2025年,规模以上企业软件业务收入突破14万亿元,年均增长12%以上,看重实体工业;该规划指出,将促进工业APP突破100万个。回顾“十三五”期间,国家就高度重视软件信息技术发展,业务收入从2015年的4.28万亿元增长至2020年的8.16万亿元,占信息产业比重从2015年的28%增长到2020年的40%。由规划可知,“十四五阶段”将更加强调基础软件和工业软件的“短板”攻关,如操作系统、计算机辅助设计/仿真/计算工具软件、电子设计自动化软件(EDA)等。在这些软件方面我国与欧美具有一定的距离,投入大、投资收益性价比不高是过去很多年的行业情况,“拿来主义”盛行。但在近几年的贸易战、科技战中,当它们成为了“卡脖子”的痛点,我们兴奋地看到国内的政策、人才、资本已经在往这些方向发力,在“十四五”时期有望显现出一些效果。而云计算、大数据、人工智能等相关的新兴平台软件,在这些领域我国其实已经有很多国际顶尖产品,该规划也强调了这一领域发展。在新阶段,该规划指出:“软件定义”是新一轮科技革命和产业变革的新特征和新标志,已成为驱动未来发展的重要力量。4、大数据产业规模要突破3万亿元,培育数据要素市场随着软件定义时代到来,流动的大数据也造就一个新产业。同在2021年11月30日当天,工信部发布关于印发《“十四五”大数据产业发展规划》的通知,定下大数据产业的KPI:到2025年,大数据产业测算规模突破3万亿元,年均复合增长率保持在25%左右。回顾“十三五”时期,我国大数据产业年均复合增长率超过30%,2020年超过1万亿元,这个增长率可以说很高了。在这一新阶段,我国发展大数据产业,第一大任务就是加快培育数据要素市场。2020年4月是一个时代的新起点,国务院发布《关于构建更加完善的要素市场化配置体制机制的意见》,首次将数据与土地、劳动力、资本和技术四大生产要素并列。这标志着高层肯定了数据要进行交易,并且和房地产、资本交易一样重要。随着“十四五”时期,继续加大数据要素市场建设,数据产品有望真正成为在明面上通畅交易的、具有重大商业和社会价值的生产要素。一些地方已经响应国家政策展开行动,2021年3月北京国际大数据交易所成立,11月上海数据交易所正式开市,12月17日西部数据交易中心创立,几百个商家的几十款数据产品顶着独有的ID和详细说明书待价而沽。这标志数据交易这件事首次将被摆到明面上来,背后离不开大数据产业的支撑。
当基础设施建齐,软件信息技术继续渗透到经济生活中产业各个环节,数据成为流通交易的资产,一个信息化产业的“黄金时代”也将到来。
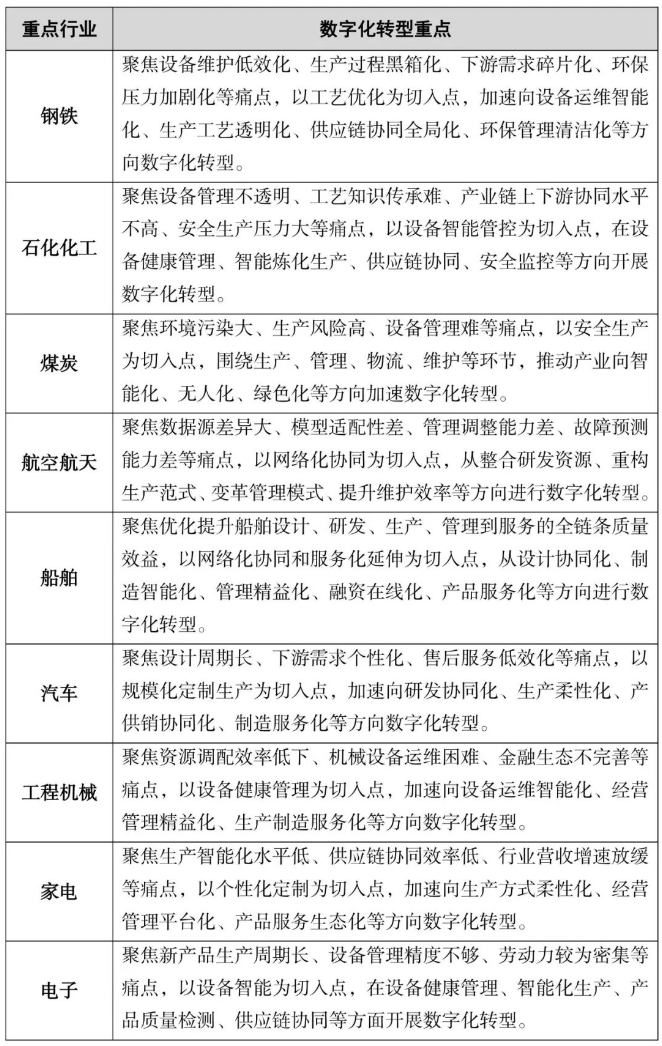
从前面的分析我们看到,在“十四五”时期,高层更强调的是信息技术融入实体经济,尤其是融入工业生产。具体来看,要关注哪些关键领域?有什么抓手?涉及智能制造、机器人等一系列“十四五”规划指明了方向。1、工业互联网平台普及达45%,布局钢铁、石化化工、煤炭等2021年11月30日,工信部印发的《“十四五”信息化和工业化深度融合发展规划》提出,两化融合发展指数将达到105。具体来说,企业经营管理数字化普及率达80%,数字化研发设计工具普及率达85%,关键工序数控化率达68%等。该规划指出,原材料、装备制造、消费品、电子信息、绿色制造、安全生产等重点行业领域数字化转型步伐加快,工业互联网平台普及率要达45%。“两化”融合强调将信息化技术与工业生产融合起来,划定了一些重点工程、重点行业。数字化转型重点行业包括钢铁、石化化工、煤炭、航空航天、船舶等。这也是为什么我们今年看到华为、阿里、海康威视等这些巨头企业都在推出煤炭、钢铁等方面的行业解决方案,华为创始人任正非甚至亲自下矿,拨出集团最得力的领导干将、工程师、科学家创立煤炭军团等军团组织并亲自督导。不得不说,科技巨头们对国家政策的把握更加超前和敏锐。
根据《“十四五”信息化和工业化深度融合发展规划》,首要的任务是培育新产品新模式新业态。比如,工业级智能硬件、智能机器人、智能网联汽车、智能船舶、无人机、智能可穿戴设备、智能家居等新型智能产品;并发展基于产品的场景化应用,加快智能产品在工业、交通、医疗、教育、国防科工、健康养老等重点行业领域应用推广。基于这样的出发点,工信部联合多部门在12月28日又针对机器人、智能制造、医疗设备做出了新的规划指示。2、机器人产值已超千亿,2025年制造业机器人密度翻番《“十四五”机器人产业发展规划》指出,到2025年,机器人产业营业收入年均增速超过20%,建成3~5个国际影响力产业集群。该规划尤其关注工业机器人领域,指出制造业机器人密度要实现翻番。“十三五”以来,我国机器人产业呈现良好发展势头,年均复合增长率约15%,2020年机器人产业营业收入突破1000亿元。2020年,制造机器人密度达到了246台/万人,是全球平均水平的近2倍。不过进入“十四五”时期,机器人被期待做的将不仅仅是跳舞、扫地、送餐这些我们已经做得比较好的领域,从下图可见,行业应用、新型应用也都指向重工业、手工业等实体经济领域。
3、要建500个以上智能制造示范工厂,AI技术打好辅助《“十四五”智能制造发展规划》指出,到2025年,70%的规模以上制造业企业基本实现数字化网络化,建成500个以上引领行业发展的智能制造示范工厂,建成120 个以上具有行业和区域影响力的工业互联网平台。纵观当下形势,大国战略博弈进一步聚焦制造业,美国“先进制造业领导力战略”、德国“国家工业战略2030”、日本“社会 5.0”等以重振制造业为核心的发展战略,均以智能制造为主要抓手,力图抢占全球制造业新一轮竞争制高点。而近十年来,我国已经建成了一批智能工厂,培育具有行业和区域影响力的工业互联网平台近80个。而在“十四五”时期,一大重点任务将要加强关键核心技术攻关。在这其中,我们熟知的人工智能、5G、大数据等技术包含在内,但与此同时,这一场景更强调突破设计仿真、混合建模、协同优化等基础技术,开发应用增材制造、超精密加工等先进工艺技术,攻克智能感知、人机协作、供应链协同等共性技术等。
这主要由于制造全过程涉及设计、生产、管理、服务等全流程,人工智能等技术主要起到的是叠加效果,更需要以基础技术、工程化工艺来为基础来实现升级。总的来说,工业的信息化并不是简单工程,这也是为什么在“十三五”时期尽管AI、云计算等技术已经在商业等领域深入落地,却在啃工业这块硬骨头时屡屡难以证明价值。进入“十四五”时期,智能工业将更加重视从基础软件、先进工艺等方面补齐短板,而这也是人工智能、大数据、云计算等适应性技术能发挥作用的一大前提。
在工业数智化转型被提到极高优先级的同时,商业部、农业农村部也都在中央“十四五”相关规划中提出新指标,强调新一代信息技术的价值。1、社会消费品零售总额将达到50万亿元,算法推荐仍被大力支持相比于工业,商业对新技术的应用成熟度更高,已经成为AI、大数据等新技术的试验田。而从商业部12月23日联合21部门印发《“十四五”国内贸易发展规划》,尽管这不是一份以贸易科技冠名的规划,却全文渗透了对人工智能、云计算、大数据等新技术的重视。根据这份规划,到2025年,社会消费品零售总额达到50万亿元左右;批发和零售业、住宿和餐饮业增加值达到15.7万亿元左右。对此,“规划”提出的第一大主要任务,就是推动流通数字化智能化。包括促进物流设施智能化改造、企业上云,鼓励发展智慧街区、智慧商圈、智慧商店和智慧餐厅等新业态模式,加强自动搬运机器人、自动码垛机、感应货架等智能装备应用等等多种措施。值得一提的是,“规划”还十分强调建立全渠道用户数据库,运用大数据技术预测消费行为和消费潜力;鼓励利用企业资源计划(ERP)、软件即服务(SaaS)和商业智能(BI)等技术。近日,国家网信办等四部门还提出最新规定,算法推荐服务提供者应当向用户提供不针对其个人特征的选项,或者向用户提供便捷的关闭算法推荐服务的选项。可以看到,国家鼓励智慧零售的大方位是不变的,只是各大零售商、平台都需要更加严格审视技术应用的合规合法性。一方面,国家在规范算法推荐的智能营销手段;另一方面,大方向上依然是大力支持新技术应用落地商业领域的。消费作为拉动国民经济增长的三驾马车之一,在“十四五”时期更加重视消费质量的情况下,离不开智能化技术的进一步渗透。2、数字交通“一脑、五网、两体系”,全国集约化治理时代到来2021年12月22日,交通运输部近日印发《数字交通“十四五”发展规划》指出,在“十四五”期间,要“一脑、五网、两体系”的发展格局基本建成,交通新基建取得重要进展。
从上图及规划解读可知,“集约化”成为交通新基建建设一大关键诉求。要知道,在“十三五”时期,我国已经实现了基础设施电子地图基本全覆盖,视频等动态监测范围不断扩大,高速公路视频监控和电子不停车收费系统(ETC)广泛覆盖……这一系列交通感知终端的铺设,就像毛细血管一样铺设在了全国各地。那么如何将这些毛细血管汇聚连接起来,让它们收集的数据血液汇聚到“大脑”,从而指挥决策以提高交通效率和安全性?进入“十四五”阶段,交通的数字化转型重点将从后端转向前端,从分散转向集约化。根据“规划”,“一脑、五网、两体系”可以简答理解为,一个数字交通大脑要统管起全国的交通,地方和国家的综合交通运输信息平台实现互联互通,各业务应用之间也要共建共用,背后,交通大数据中心体系也要实现部、省两级汇聚合,形成一个交通运输核心数据库。随着智慧城市领域安防市场存量不足,以大交通为主的业务板块将成为新的增长点。3、农业科技进步贡献率将达到64%,无人机、农业大数据等被重视除了工业、商业,在新技术引入比较慢的农业在“十四五”时期也计划加大马力引入新技术。2021年12月29日,农业农村部印发《“十四五”全国农业农村科技发展规划》指出,到2025年,力争突破一批受制于人的“卡脖子”技术和短板技术,农业科技进步贡献率达到64%(2020年为60.7%)。我国是农业大国,但农业技术与欧美差距较大,产业发展粗放。针对这样的国情,本次农业部的规划也提出十分务实的指标:形成核心种源、耕地保育、智慧农业元器件、农业大数据算法、农机装备、农业绿色投入品等领域一批具有自主知识产权的核心技术产品。此外,关于技术、机械化率都提出了新的指标。值得一提的是,农业虽然大力要引入新技术,但更多是聚焦在本身的行业技术。而人工智能、大数据等作为适应性技术,则更多是“锦上添花”,比如耕地数字化监测、水肥精准管控、装备智能化等。
随着中央“十四五”规划定调,地方也纷纷推出新一代信息技术融合产业发展的行动规划。当我们对一些地方的“十四五”规划进行分析后,会发现,不同于此前在AI等智能技术产业化上你争我抢,当下城市更强调基于地方产业基础因地制宜,进行产业智能化。以密集发布“十四五”相关规划地上海为例,基于资深技术产业和“江浙沪”一代制造业势能叠加,上海提出发展“先进制造”。2021年7月14日,上海市印发《先进制造业发展“十四五”规划》提出构建“3+6”的新型产业体系,为其智能产业发展定调。其中,“3”是指,集成电路、生物医药、人工智能三大先导产业,到2025年要实现规模倍增。“6”是指电子信息、生命健康、汽车、高端装备、先进材料、时尚消费品六大重点产业,推动制造向服务延伸。而后,上海围绕“3+6”做出了详细布局。2021年12月30日,上海经信委印发的《上海市人工智能产业发展“十四五”规划》提出,到2025年,上海人工智能产业规模达到4000亿元,培育500家智能化示范企业,30万人人工智能人才;《上海市电子信息产业发展“十四五”规划》指出,到2025年,上海电子信息产业规模超过2.2万亿元,形成330家上市软件和信息服务企业;此外,上海还针对生物医药、高端装备、数字城市等多个方向发布“十四五”规划,都大大强调将AI、大数据等技术融入其中。除了上海这样的超一线城市,其他拥有智能产业基础的城市也在“因地制宜”。比如,杭州在《杭州市人工智能产业发展“十四五”规划》中就将自身定位“中国视谷”,将其打造成中国经济地理新地标品牌。这主要是由于杭州盘踞了海康威视、大华股份、宇视科技等这样占据65%人脸识别、行为决策等领域市场份额的AI大企业。同时,基于阿里巴巴、网易等互联网公司及其他产业基础,杭州计划人工智能产业营业收入达到3000亿元以上,这一目标已经比较接近上海的规划。还比如,广州的定位是“智车之城”。作为集聚了1200多家汽车零部件生产和贸易企业,广州2020年汽车产量达295万辆占全国汽车产量第一。根据2022年1月4日广州发改委印发的《广州市智能与新能源汽车创新发展“十四五”规划》,到2025年,广州计划新能源汽车产能超200万辆,进入全国城市前三名,智能汽车(2级组合驾驶辅助及以上自动驾驶水平)新车占比达到80%。可以看到,随着中央定调“十四五”时期信息技术融合产业发展,一些地方已经把握先机,将自身优势产业与技术结合起来,从而促进当地实体经济增长。
如果说在“十三五”时期,我们更多是看到AI、大数据、5G等技术的基础设施建立,在消费服务等行业做探索性落地。那么进入“十四五”时期,我们将更多看到这些技术融入更加复杂的工业、农业等场景,成为驱动经济“高质量”发展的新动力。通过简单复盘最新“十四五”关于信息技术产业的一些关键新指标,我们发现,在新时期信息化与工业的融合成为一大重要且迫切的任务。科技作为第一生产力的地位,在“十四五”寻求经济高质量发展的新阶段,比任何时候都更加得到重视。尽管对于个体来说,宏观政策的势能经过层层社会传导施加到个体身上的力常千差万别,但依然与我们每个人息息相关,并影响着我们做技术产业的环境和空气。
飞凡创投(数字中国基金)介绍

“飞凡创投”是由中国数字产业最有影响力的企业家组织--数字中国联合会 联合发起设立的基金,基金期限十年。围绕产业数字化和智能化(AI+)、半导体设备和耗材、以及医药创新进行产业布局。我们致力于扶持有梦想、有能力、有价值观的科技创业者,以期实现社会价值与商业价值的平衡,强调企业的可持续性发展。我们坚信,在当下社会发展的变革点上,追求长期价值、勇于承担社会责任的企业家,必将创造出巨大的社会财富、引领社会进步。